文章
  • 文章
搜索

热门搜索:

招生简章

全国服务热线:400-0665-211

首页 >> 院校新闻 >>阿布扎比大学 >> 阿布扎比大学 | 2024年阿联酋阿布扎比大学国际交换项目报名通知
详细内容

阿布扎比大学 | 2024年阿联酋阿布扎比大学国际交换项目报名通知

一、 项目名称

2024年阿联酋阿布扎比大学国际交换项目

微信截图_20241023114152.png

二、 项目外放高校

阿联酋阿布扎比大学

三、 课程内容

跨学科课程

与来自商业、工程、金融、建筑、法律等不同领域的专家进行交流。通过发人深省的讨论和互动环节开阔视野。

企业参观

走进阿布扎比蓬勃发展的工业中心。参观领先企业,探索尖端设施,亲眼目睹理论如何转化为实践。

文化探访

探索阿联酋丰富的文化遗产。探索历史遗迹、现代地标和充满活力的市场。了解当地的传统和习俗。

学生互动

与阿布扎比大学学生互动,交流思想,建立持久的友谊。参与丰富多彩的社交活动和校园生活。

四、项目日期及课程费用

日期:12月15日至23日(抵达与离校日期:15日和23日)

课程费:250美元(包含课程费用、住宿费、材料费等)

报名人数:10人

注:

该项目无面试环节;

该项目往返机票、境外人身保险及其他花销由项目参与人个人承担;机场到达阿布扎比校园费用由项目参与人个人承担。

五、 报名方式

校内报名截至日期:2024年10月12日

请项目参与人完成校内报名链接

https://docs.qq.com/sheet/DT2V2d2Nmc1lqTnhp

六、 签证事宜

阿联酋对华免签

七、 学校资助政策

亚洲地区不超过5000元/生。

注:每位同学一个自然年内仅可获得一次寒暑假项目资助。各学院资助配套政策可咨询所在学院外事秘书。

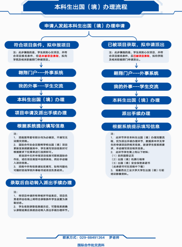
八、 校内申请流程

本科生申请人参照下图登陆翱翔门户-外事系统进行网上手续办理

微信截图_20241023114142.png

研究生申请人参照登陆翱翔门户-研究生教育进行网上手续办理


迪拜留学网(http://www.dubaistudy.cn/)是迪拜国际学生服务中心旗下:专注于迪拜一站式留学申请服务的专业网站。迪拜留学国际学生服务中心是迪拜专业从事中国留学生来迪拜留学,游学,考察,对接的服务组织,主要从事出国留学、留学回国和来迪拜留学以及教育国际交流与合作的有关服务,与国内外相关机构建立了良好的业务合作关系。

服务中心官网:http://www.dubaistudy.cn/

咨询服务热线:400-0665-211


Contact Us 联系我们

全国服务热线:400-0665-211

中国区咨询电话:18870083008

邮箱:910481652@qq.com

Related links 友情链接

About us 关于我们

迪拜留学国际学生服务中心(DISSC)立足于迪拜,十四年品质,专业提供阿联酋迪拜留学,迪拜国际教育等相关信息,架起迪拜和中国的教育文化桥梁

技术支持: 图灵科技 | 管理登录
seo seo